看见趋势 把握变革 2025微博年度汽车大选颁奖盛典正式收官
1月27日,2025微博年度汽车大选颁奖盛典在北京圆满收官。这场汽车行业的盛宴,背后是对2025年汽车行业市场的总结,也是对微博社交舆论场2025年最重要的回顾。
2025年汽车行业产销分别突破3400万台,新能源汽车销量占比跨越50%临界点,成为市场主导力量。与此同时,L3自动驾驶获得准入试点,城市NOA大规模落地,汽车市场从价格战转向技术战。以技术导向重塑市场,正在成为普遍共识。
这并非市场突然的转向,而是与新世代年轻用户消费观念的转变密不可分。2025年,不少现象级的汽车热点在微博登榜,汽车社交热点不断助力车企品牌价值增长,而年轻用户消费理念及需求的改变,则不断让车企品牌重新定义着产品功能点的情绪主张。
微博年度汽车大选也正基于此,以用户消费趋势的变化为内核,历时3个月,百万微博网友互动,百位汽车KOL与跨领域媒体账号倾情推荐,汽车机构及产学研核心评委专业评议。看见用户所见,选择用户所选。
多维的评选机制造就最权威的评选结果。这背后,更是年轻人购车 “微感受”中映射出的消费趋势背后的真实的态度。
自我主导的理性务实感-微博年轻用户消费趋势
在微博上,可以用一句话形容当下年轻人选车的消费理念和购车趋势的明显变化:买车可以买贵的,不能买贵了。这种变化并不是购买力的下降,而是对“价格”与“价值”之间的关联认知需求变得空前的强烈,深刻反映了从 “功能满足” 到 “价值认同”、从 “被动选择” 到 “主动主导” 的转型。消费者对品牌的“平权需求”大增,这种心态的转换背后并非没有钱,而是变得更加精打细算和谨慎,需要更详细、更透明、颗粒度更细的信息来评估价值与价格的付出是否匹配。就如微博营销副总裁吴默在致辞中的发言:“现在的消费背景下,很多消费者对于品牌,包括产品的信息透明度的平权需求越来越强烈。正是这种对信息平权的追求,让他们在微博上的讨论和参与,推动了很多厂商的技术及行业知识被普及和被了解。”
微博营销副总裁吴默
在现场,新浪汽车微博运营主理人施晨浩的现场演讲进一步阐释了吴默的观点。在他的演讲中,自我主导的设计和需求的双重审美是新世代年轻消费者购车的第一个重要趋势,他们追求个性,爱好小众,力求做最特别的那一个。他们在选车时,在外观层面“卡颜”,避开黑白车色。这种购车的觉醒,直接推动着车企在产品层面的改变,例如,小米YU7在新车购买页没有配置黑色车身选项,小鹏P7索性取消了黑色和白色两个传统颜色。
新浪汽车微博运营主理人施晨浩
对设计和需求的双重审美觉醒之外,年轻一代已经不再满足于表面的营销话术,而更关心产品背后的技术细节,科技创新和文化内涵。且高感知技术功能点所带来的情绪价值,更容易被当下年轻人接纳。什么是高感知的功能点?2025年微博上曾经有一个话题#理想i8破解高速撞蚊虫难题# ,这是传统汽车一直存在的痛点,这背后实际涉及的是汽车的空气动力学设计,通过风阻优势,化解高速蚊虫尸体遮挡视线及清理的难题。而当理想i8把空气动力学设计和高速行驶时易与蚊虫相撞这种高频场景结合时,这一技术就给用户留下了深刻的印象。
除此之外,岚图梦想家发生坠崖事故后车主毫发无伤,让原本冰冷的2000兆帕参数变得充满安全感,超级增程技术所实现的超 400 公里纯电续航足够一周通勤,让用户对这一数字有了清晰的感知。
而这些技术,也再不是豪华车的专属,“打破能源与价格的双重边界”也正在成为趋势。一方面,用户关注具象化痛点解决方案,另一方面,技术平权让普通用户也能享受高端配置。2025年在微博上,相关技术科普话题达473个,占汽车热搜 7.94% ,且仍在持续增长,印证了用户对技术普惠的关注。
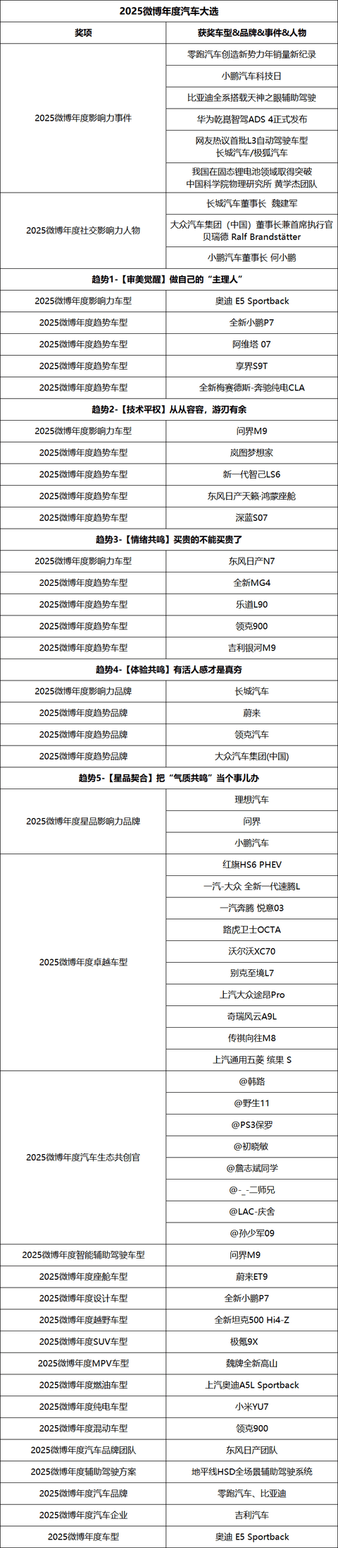
过去一年中,诸多现象级汽车热点在微博登榜,微博深入观察当下新世代年轻人购车趋势,通过微博社交属性不断助力汽车品牌的价值增长,帮助品牌重新定义产品功能点的情绪主张。就如新浪汽车微博运营主理人施晨浩在演讲中表达的观点,每一款车都会在微博上,被无数年轻人共同重新定义。也只有在微博,我们能够通过对用户进行场景化的洞察,找到年轻人的购车趋势。而基于此,立足当下用户需求的变化趋势,根据微博网友在智驾、座舱、设计、性能等方面的内容提及度,结合微博大V推荐、网友投票权重、核心评委打分权重,综合评议,微博年度汽车大选评选出2025微博年度智能辅助驾驶车型、2025微博年度座舱车型、2025微博年度设计车型等等。此外,综合车型在微博平台的热点、用户功能点讨论、专业质价比、社交传播与互动等多维度的声量表现,综合销量的突破性表现,经行业专家评委的综合推荐最终评定,奥迪 E5 Sportback,荣获2025微博年度车型。
奥迪 E5 Sportback荣获2025微博年度车型
图中领奖嘉宾为奥迪·上汽合作项目CEO 宋斐明(Fermín Soneira)
垂直内容如何传递“活人感”
微博的内容生态中,除了以年轻用户为主要群体的购车趋势转变被洞察之外,高管生态是独属于微博的热点风景,高管与品牌微博“在场”,双向奔赴,共同构筑了品牌在平台的声量价值。这一过程中,高管与品牌如何与用户沟通才能实现价值的最大化?秘诀在于“活人感”。
新浪汽车微博运营主理人施晨浩在演讲中提到,硬核技术与高感知场景,是年轻用户选车的核心考量因素,在此基础上,品牌与用户沟通时具备的“活人感”尤为重要。去掉滤镜,真实表达,多关注真实口碑,做有温度的服务,比所有华丽的营销和广告词都更有效。
在发布会现场,两位特邀嘉宾@终极小腾与@韩路也表达出对于硬核内容如何做出“活人感”的相关观点。对于@终极小腾来说,追求活人感不是人云亦云,有时更需要换一种视角,表达观众更感兴趣的内容。“直击痛点,更生动的比喻以及更真实的展示。每家车企的老板,都是这家企业极其优秀的品牌背书。”
特邀嘉宾@终极小腾
特邀嘉宾@韩路同样认为,无论高管还是汽车博主,在微博上,拥有“活人感”才是获得网友关注重要一环。他表示,要把能增加“活人感”的日常放到微博,利用微博的跨域机会,获得更多关注。对于车企高管微博运营来讲,这一点更为重要,高管的“活人感”能帮助品牌更轻松的将企业理念对外传播,获得比博主力量更好的用户触达。
特邀嘉宾@韩路
基于微博高管账号的活跃度、声量贡献度、用户互动、热点联动等多维度综合评定,微博年度汽车大选颁发社交影响力人物奖,大众汽车集团(中国)董事长兼首席执行官贝瑞德 Ralf Brandstätter、小鹏汽车董事长何小鹏、长城汽车董事长魏建军获得该奖项。
微博年度汽车大选如今已走到第23个年头,越来越多的汽车品牌和产品在积极拥抱社交媒体,与用户真诚对话。而微博年度汽车大选也不断随着用户、时代的变化而变革。经历十几年的沉淀,自2023年微博的年度汽车大选全面微博化之后,3年来微博年度汽车大选从看见社交用户的需求,到看见功能需求背后的心智变化,再到2025年洞察年轻用户的消费趋势变化,奖项设置从单一车型类,全面拓展至产品、品牌、事件等多个维度,这背后是微博对于用户和生态的深度洞察,是看到用户所见,选择用户所选的最具体的表现。
来源:第一电动网
作者:盖世汽车
本文地址:
以上内容转载自盖世汽车,目的在于传播更多信息,转载内容并不代表第一电动网(www.d1ev.com)立场。
文中图片源自互联网,如有侵权请联系admin@d1ev.com删除。

