“同源共链”汽车·机器人·低空经济产业链协同对接会 3.17
“2026第四届具身智能机器人产业发展论坛”将于3月17日,在上海隆重举办。为响应主题,且更好的帮助汽车、机器人、低空经济领域的采购商与供应商高效对接,盖世汽车同期将举办“同源共链”汽车·机器人·低空经济产业链协同对接会,提供线下1V1的高效沟通平台,推动产业链的紧密协同与合作,加速构建共生共赢的产业新格局。
时间:3月17日
地点:上海汽车城瑞立大酒店
诚挚邀请采供双方报名参会。审核通过后,盖世将为您匹配线下一对一深度交流机会,助力精准对接合作。
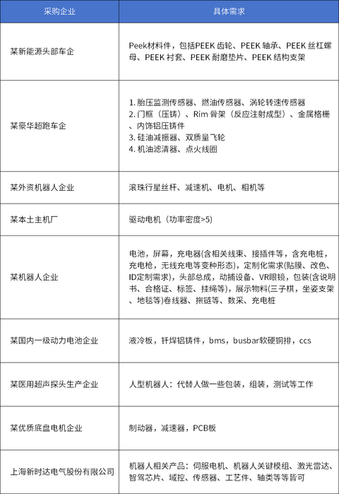
部分采购项目(持续更新)
活动形式
本次活动将以 “技术交流 + 精准对接” 为核心,邀请技术研发与采购人员与优质供应商进行深度沟通。盖世汽车将根据采购方的具体需求进行定向供应商招募,审核通过的供应商将携带样品及技术团队到场,与采购方开展一对一商务洽谈与技术交流,实现高效匹配与精准对接。
立即报名
来源:第一电动网
作者:盖世汽车
本文地址:
以上内容转载自盖世汽车,目的在于传播更多信息,转载内容并不代表第一电动网(www.d1ev.com)立场。
文中图片源自互联网,如有侵权请联系admin@d1ev.com删除。
相关内容
全部评论·0
暂无评论

