EV晨报 | 赛力斯上半年拟派发现金红利5.06亿;华为乾崑智驾ADS 5投资约百亿;《节能与新能源汽车技术路线图3.0》发布
▌要闻
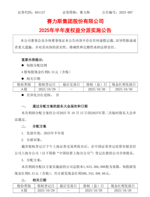
▍赛力斯2025年上半年拟派发现金红利5.06亿元
第一电动10月23日消息,赛力斯公告称2025年半年度权益分派方案已获2025年第二次临时股东大会通过。根据公告,赛力斯将以总股本1,633,366,086股为基数,每股派发现金红利0.31元,共计派发现金红利5.06亿元。股权登记日定于2025年10月29日,除权日和现金红利发放日则为2025年10月30日。重庆小康控股等三家公司将自行发放红利,不同股东类型的扣税标准有所区别。

赛力斯2025年上半年业绩表现亮眼,营业收入达624.02亿元,虽同比下降4.06%,但利润总额37.25亿元,同比增长119.22%。归母净利润为29.41亿元,同比增长81.03%,基本每股收益1.87元,同比增长73.15%。研发费用为29.30亿元,同比增长3.61%。上半年公司汽车总销量19.86万辆,达成经营目标。问界汽车上半年累计交付超14.7万辆,单车成交均价超过40万元。其中,问界M9交付超6.2万辆、问界M8交付超3.5万辆。
▍华为乾崑智驾的ADS 5投资约百亿,预计明年将有超过80款新车型上市
第一电动10月23日消息,深圳引望智能技术有限公司副总裁迟林春在第三十二届中国汽车工程学会年会暨展览会(SAECCE 2025)上透露,华为乾崑智驾的ADS 5版本正在研发中,预计投资约100亿元人民币。截至目前,华为乾崑智驾已与33款车型达成合作,预计明年将有超过80款新车型上市。
华为ADS 4已于今年9月开始规模推送,支持WEWA架构,具备45EFLOPS的云端AI算力和10亿公里的高质量训练数据。
▍中国汽车工程学会发布《节能与新能源汽车技术路线图3.0》:2035年L3/L4级达到70%以上,到2040年普及L4级智能网联汽车
央视网10月23日消息,中国汽车工程学会发布《节能与新能源汽车技术路线图3.0》。该路线图重点围绕节能汽车可持续发展、新能源汽车迭代升级、智能网联汽车演进等核心方向展开,更加突出全球化视野,将我国汽车产业发展放在全球汽车产业变革大背景下谋划。路线图3.0提出了面向2040年我国汽车产业的发展目标,包括提前实现碳排放达峰、提升新能源汽车渗透率、推动智能网联汽车普及等。

技术路线图3.0明确了多项关键技术发展节点:
至2035年,传统能源乘用车实现全面混动化;到2040年,含内燃机乘用车(HEV、PHEV、REEV)销量在乘用车新车销量中的比例仍将有三分之一左右。
未来5-15年,新能源汽车成为汽车市场主流产品。至2040年,新能源乘用车渗透率达到85%以上,其中纯电动汽车(BEV)占80%。
智能网联汽车进入市场化发展快车道。预计L2级及以上智能网联乘用车到2030年在新车中全面普及;具备L3/L4级功能的智能网联乘用车在2035年达到70%以上;到2040年,L4级智能网联汽车全面普及,L5级智能网联汽车开始进入市场。
全固态电池预计在2030年实现小规模应用,到2035年有望大规模全球推广。《节能与新能源汽车技术路线图3.0》由全行业2000余名专家历时一年半修订编制。其前两个版本分别于2016年、2020年发布。
▌国内
▍零跑朱江明:中国新能源车将在三四年内基本取代燃油车,未来十年可能实现完全电动化
10月23日,据中新经纬报道,零跑汽车公司创始人、董事长兼CEO朱江明在专访中表示,中国新能源汽车产业链在全球领先,核心零部件在规模、质量和成本上均具有优势。朱江明预测,中国新能源车将在三四年内基本取代燃油车,未来十年可能实现完全电动化,全球其他地区电动化比例将达到60%至70%。他强调,零跑汽车将抓住这一机遇,将中国技术和产品推向全球,力争成为世界级智能电动车企。
零跑汽车近期销量显著增长,2025年8月和9月连续两个月获得造车新势力销量冠军。9月全系交付量达到66657台,同比增长超过97%,月销量首次突破六万台。朱江明本月再次增持零跑汽车股份,与股东傅利泉共同购买3,243,500股公司H股,平均价格约为每股63.19港币,增持金额约2亿港币。
▍小鹏X9超级增程正式官宣,综合续航1602km,被誉为“全球续航最长大七座”
第一电动10月23日消息,小鹏汽车董事长何小鹏宣布,小鹏X9超级增程车型正式发布,小鹏超级增程系列的全面开启。小鹏X9定位于“家用大7座”领域,被业界誉为“增程的工业皇冠”,在能耗管理和系统集成方面面临极限挑战。何小鹏透露,小鹏X9是行业唯一实现“63.3度大电池+60L大油箱”配置的大7座车型,综合续航达到1602km,经过全球复杂环境的严苛验证,被誉为“全球续航最长大七座”。

小鹏X9的车身尺寸为长5316mm、宽1988mm、高1785mm,轴距3160mm。车辆搭载中创新航的磷酸铁锂蓄电池,驱动电机额定功率110kW、峰值功率210kW,发动机最大净功率110kW。此外,小鹏X9的纯电续航为450km,第四季度将正式推出。
▍新石器完成6亿美元D轮融资,创中国自动驾驶领域融资新纪录
IT之家10月23日消息,全球最大的L4级无人城配解决方案提供商新石器公司(Neolix)宣布完成逾6亿美元D轮融资,约合42.57亿元人民币。本轮融资由阿联酋磊石资本领投,高成投资、信宸资本、鼎晖VGC、朝希资本、北京市人工智能产业投资基金及某大型互联网公司联合领投,云启资本等老股东持续加注,高鹄资本担任独家财务顾问。这是中国自动驾驶领域迄今为止最大的一笔私募融资,也是今年中国私募领域最大的融资之一。

新石器公司自2018年成立以来,已累计交付L4自动驾驶车辆突破1万台,成为全球首家破万台的L4级车队。公司单月交付车辆突破2000台,全球首家单月突破2000台的自动驾驶公司。在青岛市部署车辆突破1200台,协助其成为全球无人驾驶车辆最多的城市。部署车辆城市数突破300个,成为全球城市覆盖最多的自动驾驶公司。无人车累计L4自动驾驶里程已率先突破5000万公里。
▌国际
▍特斯拉Q3安全报告:Autopilot开启状态下事故率仅为美国平均水平1/9
第一电动10月23日消息,特斯拉2025年第三季度安全报告出炉,数据显示,开启Autopilot功能的特斯拉车辆事故频率显著低于美国全国平均水平。具体来看,Autopilot开启状态下,特斯拉车辆每行驶636万英里(约1023.5万公里)才发生一次交通事故,而美国全国平均每70.2万英里(约113万公里)即发生一起机动车交通事故。这一数据较2024年第三季度的700万英里(约1126.5万公里)有所下降。

报告还指出,特斯拉车辆安全表现在不同季度有所差异,第一季度通常是最佳时期,而第四季度相对较弱,这可能与年末天气状况恶化和道路行驶条件变差有关。2024年第一季度是特斯拉表现最优的一个季度,当时Autopilot开启状态下的车辆平均每763万英里(约1227.9万公里)才发生一次事故。
▍沃尔沃汽车Q3财报超预期,营业利润64亿瑞典克朗,股价一度上涨超40%
券商中国10月23日消息,沃尔沃汽车披露了超预期的第三季度财报,股价在斯德哥尔摩一度上涨超40%,创下上市四年来最大盘中涨幅。截至最新,涨幅仍超过33%。沃尔沃汽车7-9月期间的营业利润为64亿瑞典克朗(约合48.61亿人民币),远高于分析师预期,较去年同期的58亿瑞典克朗实现增长;净利润为51.95亿瑞典克朗(约合39.34亿人民币),上年同期为42.1亿瑞典克朗(约合31.87亿人民币);每股收益为1.75瑞典克朗,上年同期为1.41瑞典克朗。第三季度营业收入为864亿瑞典克朗(约合654亿人民币),上年同期为927.8亿瑞典克朗(约合702.05亿人民币);毛利率从上一季度的17.7%升至24.4%;息税前利润率达7.4%,高于去年同期的6.2%。
沃尔沃汽车首席执行官汉肯·塞缪尔森表示,业绩增长归功于最畅销车型XC60的改款、吉利供应链合作带来的大幅节约以及成本削减措施。展望未来,沃尔沃汽车预计成本削减举措将在今年最后三个月带来更显著积极效应。第三季度,沃尔沃汽车全球零售销量为16.05万辆,较2024年同期下降7%,但9月份销量已恢复小幅增长,其中在英国、奥地利、土耳其、加拿大、巴西和墨西哥等市场的表现创下历史新高。今年前三季度,沃尔沃汽车累计销量51.43万辆,其中新能源车型全球销量22.73万辆,新能源渗透率44%。
▍日本汽车工业协会:制造商的产品存在无法保证交付的可能性,将严重影响日本车企全球生产
IT之家10月23日消息,日本汽车工业协会发布公告称,已收到零部件厂商通知,荷兰半导体制造商的产品存在无法保证交付的可能性,这将严重影响各会员企业的全球生产。该制造商生产的芯片是用于电子控制单元等产品的重要零部件。结合行业信息,该制造商预计为闻泰科技安世半导体。
此前,闻泰科技于10月12日发布公告,荷兰政府9月30日发出指令,要求冻结闻泰科技的控股子公司安世半导体对资产、知识产权等进行调整,为期一年。同时,安世半导体部分外籍高管要求闻泰科技转让安世半导体股权,并暂停闻泰科技委派的CEO职务。荷兰企业法院即时生效了几项紧急措施,包括暂停张学政作为CEO的职务和职权。安世半导体2024年收入规模约147亿元人民币。闻泰科技谴责荷兰政府以“国家安全”为由冻结安世半导体全球运营,称此举违背市场经济原则。公司表示将捍卫合法权益,呼吁回归商业本质。


